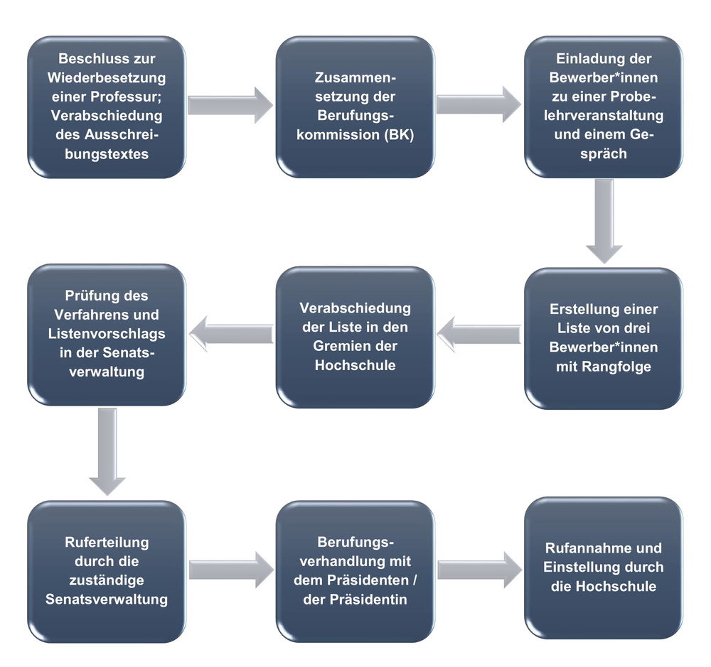
Das Berufungsverfahren

Professor*innen werden in Deutschland nicht eingestellt sondern berufen. Jeder Berufung geht in der Regel ein mehrstufiges Verfahren voraus, in dem eine Berufungskommission mehrere besonders geeignete Kandidat*innen ermittelt, die einen Platz auf der Berufungsliste erhalten. Nach einer Prüfung des Verfahrens durch die zuständige Senatsverwaltung wird die erstplatzierte Person berufen. Nimmt diese den Ruf nicht an, ergeht ein neuer Ruf an die zweitplatzierte Person usw. Ein Berufungsverfahren dauert ab der Ausschreibung in der überwiegenden Anzahl der Fälle mindestens 12 Monate, eher länger.

Ablauf eines Berufungsverfahrens

 

Grafik in schwarz-weiß anschauen (PDF-Download)

Hinweis: Bitte beachten Sie, dass es sich hierbei um eine schematische Darstellung handelt. Abweichungen sind möglich.

Bewirbt sich keine geeignete Person oder gehen so wenige Bewerbungen ein, dass ein qualifiziertes Verfahren nicht möglich ist, wird die Stelle erneut ausgeschrieben.